{{ variable.name }}
感谢您选择新一代玻璃门智能锁产品,为帮助您正确使用智能锁产品(以下称“本产品”)在安装和使用本产品之前,请您务必仔细阅读说明书。





产品实物展示










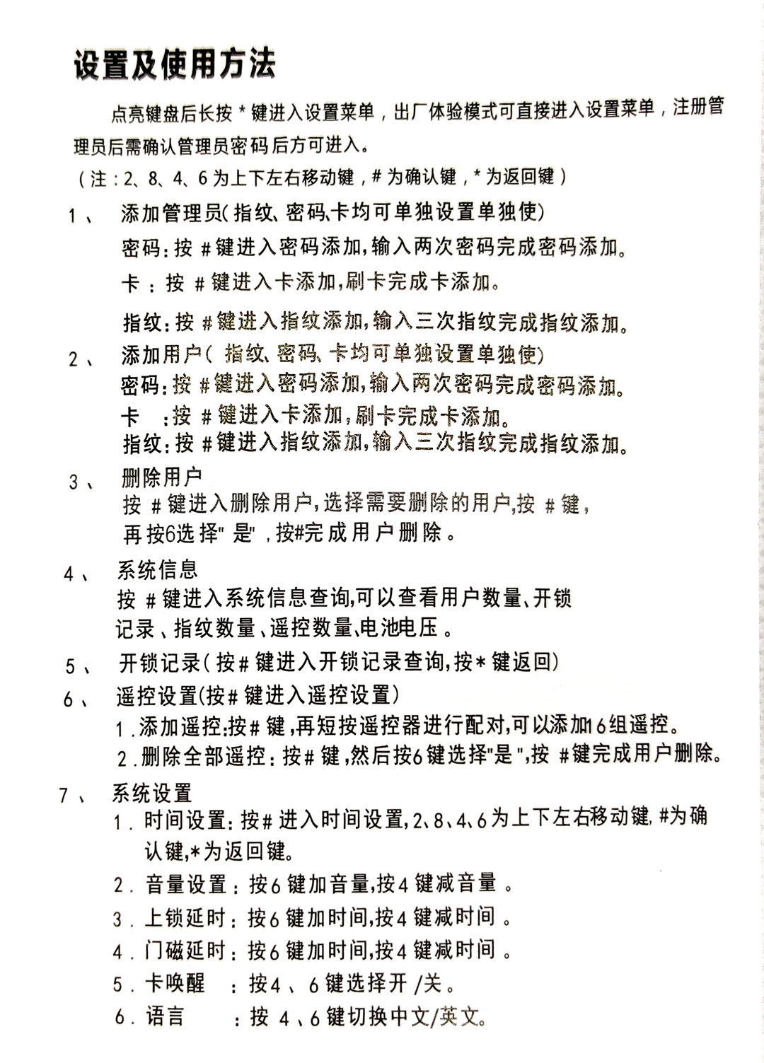
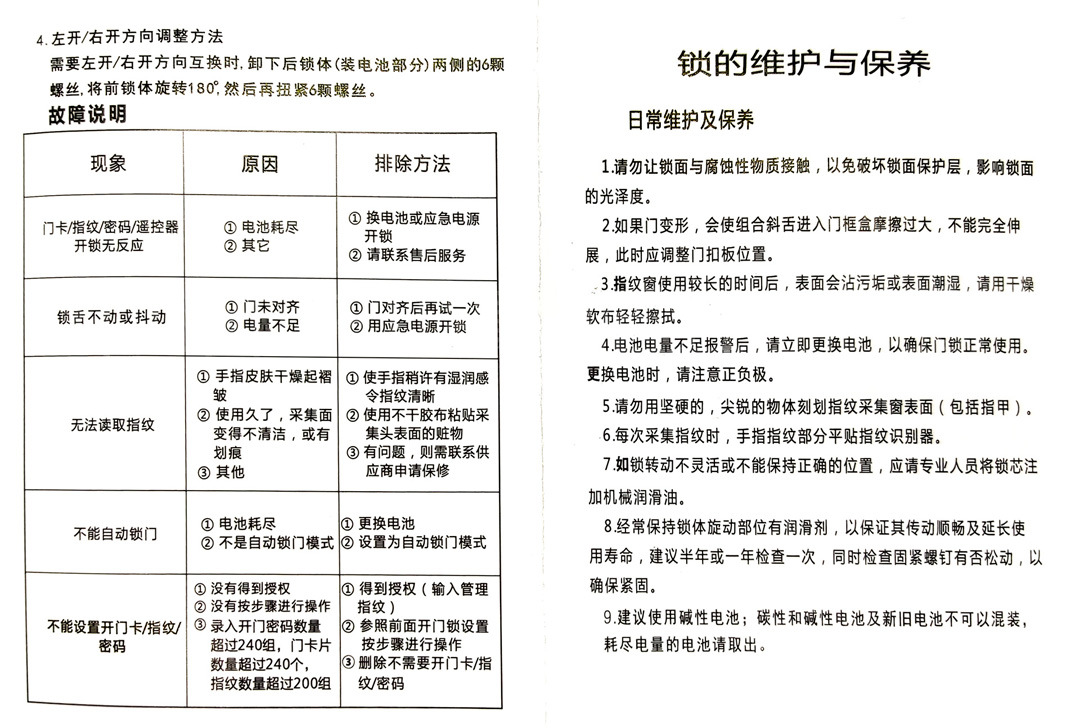
说明书






使用场景

包装图片


公司简介
中山市东升镇华盾五金制品厂是一家集开发、生产、销售于一体的民营企业,更是防盗门配套锁具及其配件的生产商。本厂生产的超B/C级叶片锁芯、空转锁芯、电子锁芯、插芯锁芯、及各类非标锁芯,钥匙密匙量大,保密性高,具有防钻、防撬等多种防盗功能,其性能结构可根据客户需求制定。公司秉承“市场需求为导向,产品质量为基石”的战略经营理念,赢得经销商及用户的青睐。在产品研发投入上不遗余力,以客户需求为研发导向,在产品构建中建立可持续竞争优势,在解决方案上培植核心竞争能力。不断地扩展公司产品应用市场,不断地为广大市民提供便捷、放心的锁具产品。
交易流程
1.向我们客服人员索取订单格式,您先选好您要的产品,标上数量然后发给我们客服人员确认,我们会尽快给您确认,然后把确认单给您复核。
2.收到货款后,我公司会即时按您的要求把货配好,按您选择的发货方式12小时内将货物发出。
3.发出货物后,会给您微信或者在旺旺上留言,告知发货单号,
4.在您收到货后 ,及时确认款项。
付款方式
用银行卡转账或者支付宝转账,本产品报价为参考价格,购买前一定要旺旺先咨询客服人员或者来电咨询未经联系直接拍下不支持发货!
+6285289694926