< img height="1" width="1" style="display:none" src="https://www.facebook.com/tr?id=2424850691037363&ev=PageView&noscript=1" />
Singaimpor Mitra Resmi 1688
Taobao, Alibaba, Tmall, Impor Mudah
Menu

Kit organ elektronik komponen pengelasan menarik suku cadang produksi diy elektronik latihan mengajar NE555 vibrator

{{ product.price_format }}
{{ product.origin_price_format }}
Stok:
SKU:{{ product.sku }}
Model: {{ product.model }}

{{ variable.name }}

{{ value.name }}

 

发货为散件!

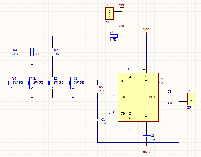
套件原理: 

该电路为555的典型多谐振荡器,R1-R5决定振荡频率。其中R1-R4通过按键S1-S4选择分别接入振荡电路中,从而使扬声器BP发出音调不同的振荡声。

模板保护代码0528